首页
解决方案
产品中心
汇健资讯
客户案例
关于我们
首页
解决方案
产品中心
汇健资讯
客户案例
关于我们
围手术期患者安全AI智能体
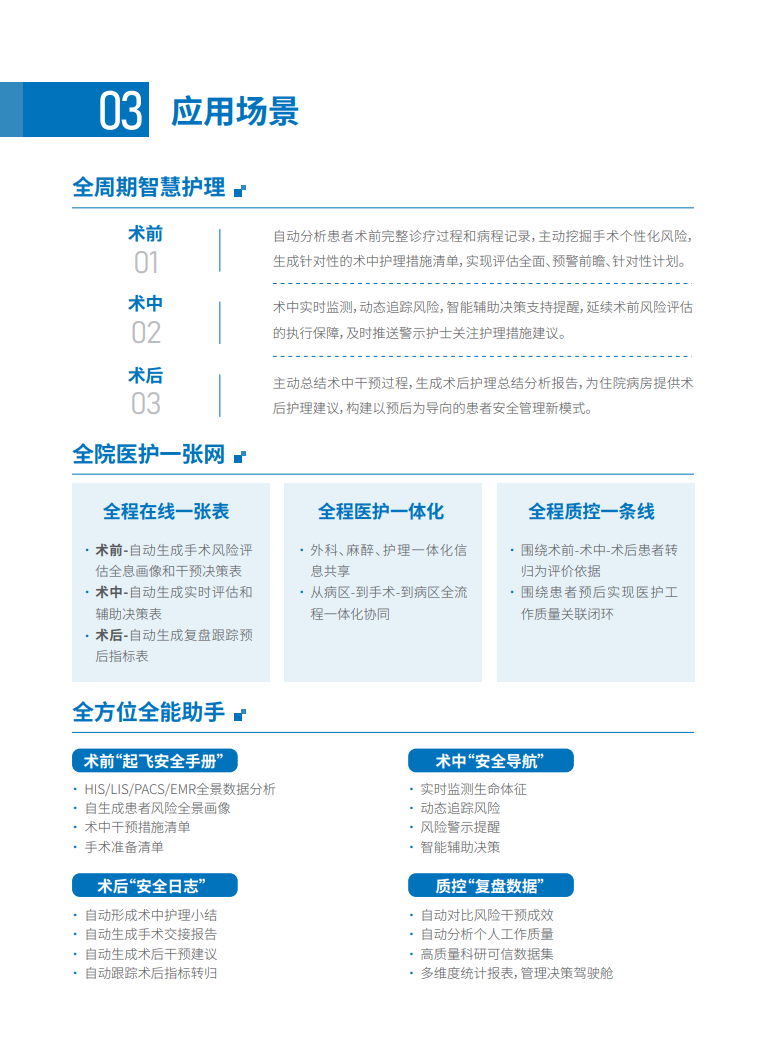
贝小慧——围手术期患者安全AI智能体,是全球领先,国内首款专注于患者全流程风险画像,从评估-预测-干预-预防-评价全闭环的AI护理助手。基于100% 国产化技术栈和人工智能大模型,自动整合分析风险信息,在术前生成综合风险评估与护理计划,减少护士80%以上评估时间,促使术前抗菌药物预防使用时机正确率达96%,术前评估率提升至100%。在术中,它为团队提供实时决策支持,动态跟踪风险,降低15%以上不良事件发生率,高15%以上手术周转效率。在术后,它持续跟踪患者恢复情况,实现并发症预警与质控闭环,真正实现以预后为导向的患者安全管理模式,整体降低术后并发症和感染发生率,预期每年降低医疗负担超过百万。
在线咨询
产品详细
相关产品
手术护理精益管理系统
双屏手术麻醉系统智能终端
为麻醉医生量身定制的双屏麻醉智能终端。将手术麻醉系统和定制化的双屏终端结合,突破传统的手麻系统单一软件化,结合手术麻醉特定的使用场景和手麻记录个性化的展示内容,国内首创集成度更高,实现信息协同、快速部署及模块化的应用,为未来手术部打造新一代符合麻醉临床使用的一体化终端设备。
智慧慢病健康管理解决方案
按照政策和管理指南,区域化管理模式,围绕血压偏高、血糖偏高、血脂异常、心绞痛、脑血管意外阻塞性肺疾病等常见慢性疾病,基于“防、筛、管、治、康”的管理流程,采用全方位的管理手段,提供连续性的医疗与健康服务,建立一体化慢病管理数字体系。
重症监护临床信息系统